中国·太阳集团(Suncitygroup)官方网站-Ultra Platform
首页
企业概况
企业概况
太阳集团网址简介
>
组织架构
>
领导介绍
>
发展历程
>
发展战略
>
太阳集团城官网
>
新闻动态
新闻动态
集团新闻
>
企业动态
>
和谐发展
>
媒体视点
>
发展期刊
>
业务领域
业务领域
电力业务
>
能源物流业务
>
燃气业务
>
新能源业务
>
储能业务
>
能源金融业务
>
社会责任
社会责任
社会责任活动
>
社会责任报告
>
投资者关系
投资者关系
股票行情
>
公司治理
>
临时公告
>
定期报告
>
分红情况
>
公平在身边
>
投资者交流
>
投资者咨询
>
招贤纳才
招贤纳才
招聘动态
>
人才政策
>
招标招租
招标招租
招标
>
招租
>
信息公开专栏
信息公开专栏
基本信息
>
企业经济运行情况
>
公开专栏
>
建言献策
简
首页
企业概况
太阳集团网址简介
组织架构
领导介绍
发展历程
发展战略
太阳集团城官网
新闻动态
集团新闻
企业动态
和谐发展
媒体视点
发展期刊
业务领域
电力业务
能源物流业务
燃气业务
新能源业务
储能业务
能源金融业务
社会责任
社会责任活动
社会责任报告
投资者关系
股票行情
公司治理
临时公告
定期报告
分红情况
公平在身边
投资者交流
投资者咨询
招贤纳才
招聘动态
人才政策
招标招租
招标
招租
信息公开专栏
基本信息
企业经济运行情况
公开专栏
建言献策
首页
>
企业概况
>
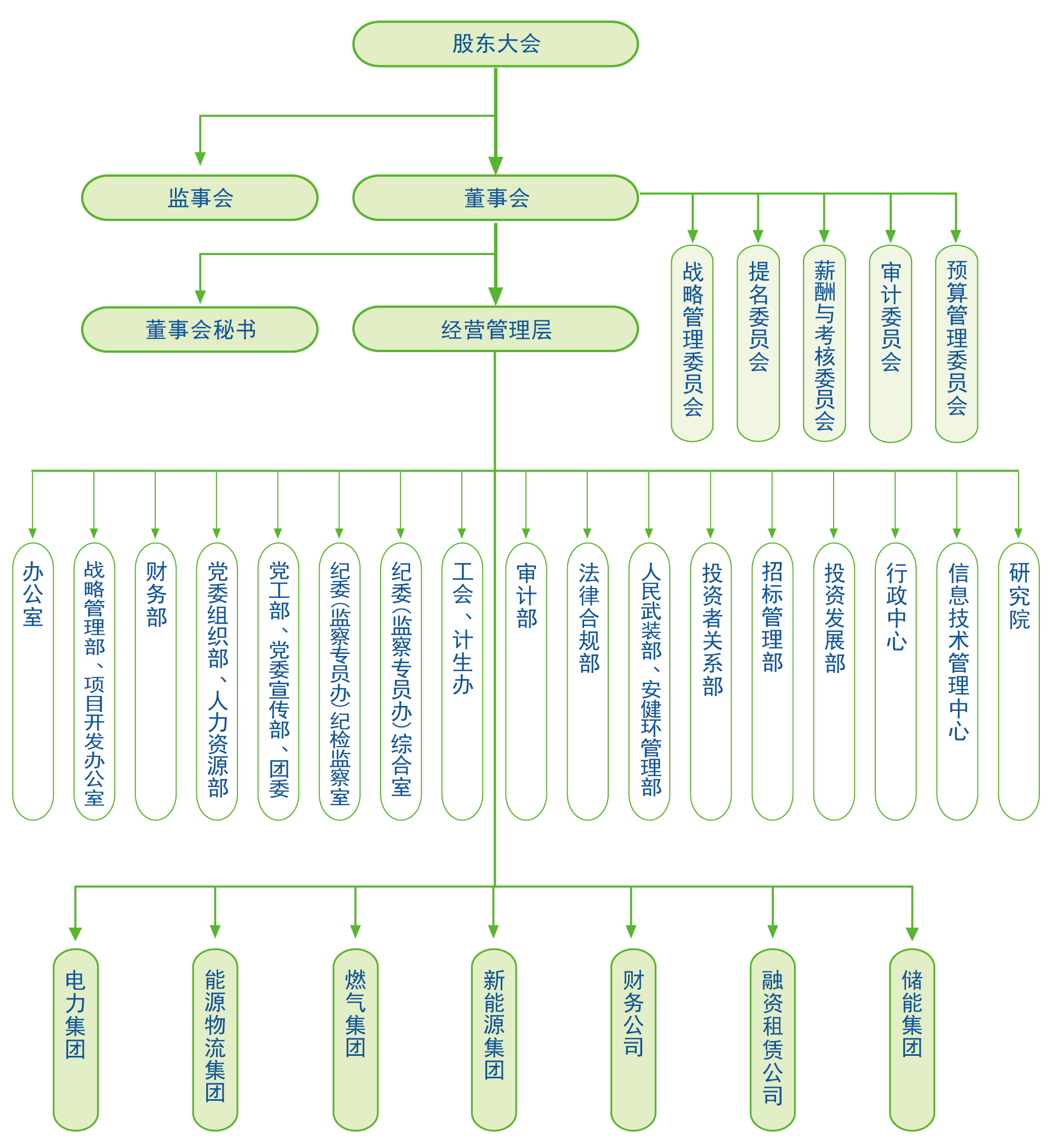
组织架构
太阳集团网址简介
组织架构
领导介绍
发展历程
发展战略
太阳集团城官网